🔥本站特色板块 「海角社區」 推荐体验! 本站內容由用戶投稿提供,如有不適或權益問題,請聯絡:9767622@gmail.com
All content is user-submitted. If you find anything inappropriate or infringing, please contact: 9767622@gmail.com
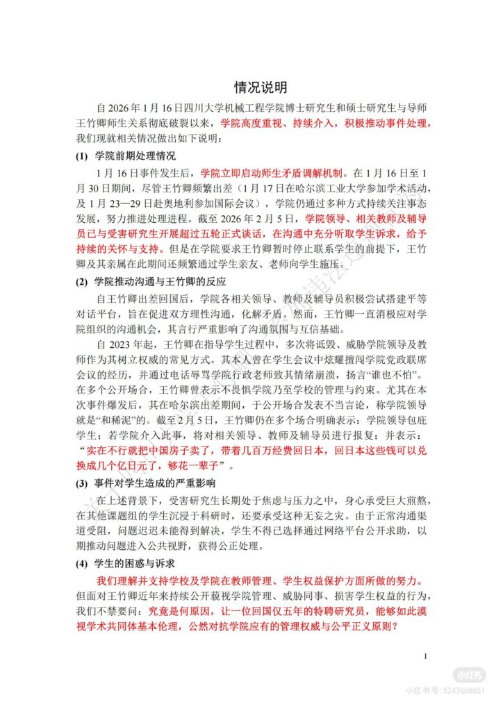
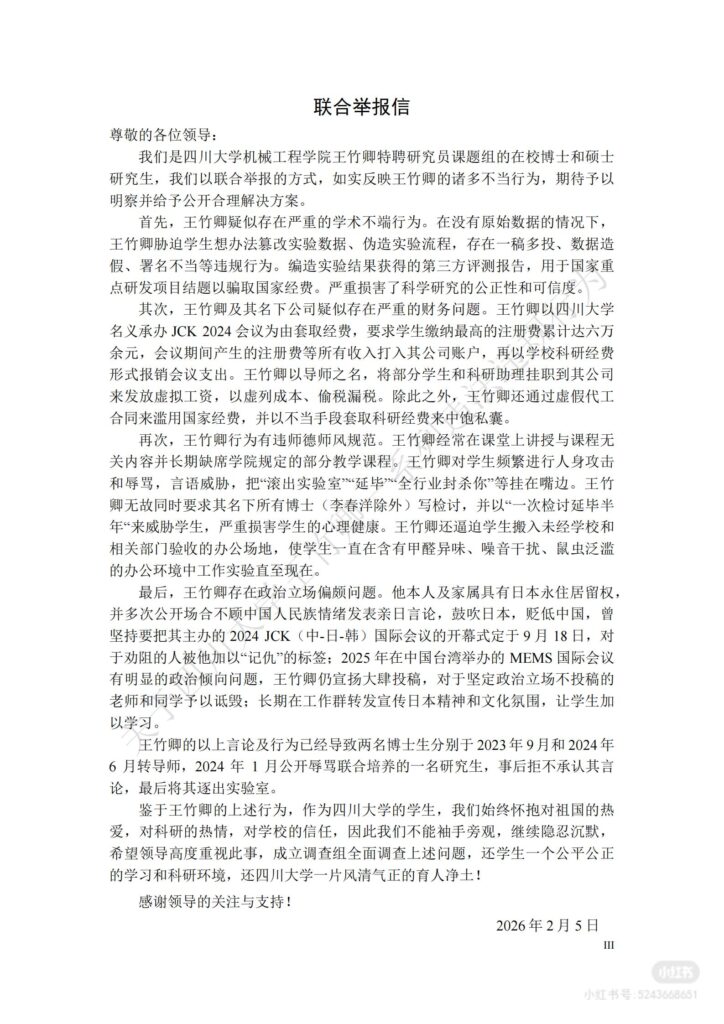
四川大学机械工程学院多名硕士和博士研究生联合向校方举报其导师,并提交了一份共83页的PDF证据材料。举报内容涉及学术问题、经费管理以及师德方面的争议。学生还反映,该导师曾对拒绝参与涉台议题会议投稿的师生进行指责与贬低,此类言行在课题组内已长期引发不满。





1-24页部分截取
























原件在此